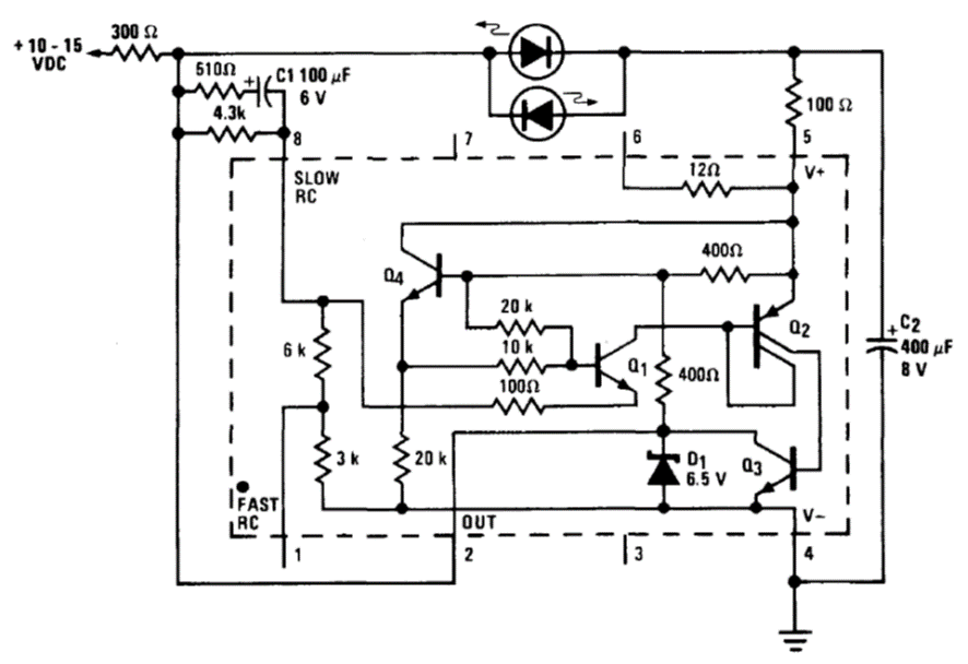
The circuit shown in the figure makes use of an LM3909, a low consumption and low voltage IC. The circuit powers two LEDs alternately, which can be of different colors. This application was found in National Semiconductor documentation.
The circuit shown in the figure makes use of an LM3909, a low consumption and low voltage IC. The circuit powers two LEDs alternately, which can be of different colors. This application was found in National Semiconductor documentation.