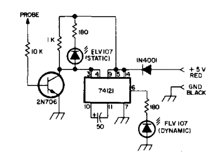
We found this configuration in a technical documentation from 1974. It can test both TTL logic circuits and older versions such as RTL. The circuit must be powered with 5 V obtained from the circuit being analyzed. The transistor can be the BC548.
We found this configuration in a technical documentation from 1974. It can test both TTL logic circuits and older versions such as RTL. The circuit must be powered with 5 V obtained from the circuit being analyzed. The transistor can be the BC548.