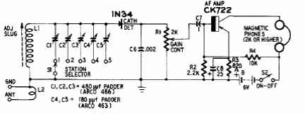
On this 1960s circuit, stations are pre-tuned in trimmers and then selected by a switch. The transistor is made of germanium and the listening is in high impedance headphones.

On this 1960s circuit, stations are pre-tuned in trimmers and then selected by a switch. The transistor is made of germanium and the listening is in high impedance headphones.
