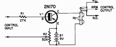
Indicated as an amplifier block for various applications, this circuit was obtained in a 1966 documentation. The transistor is made of germanium of the time and the sensitive relay is according to the supply voltage.

Indicated as an amplifier block for various applications, this circuit was obtained in a 1966 documentation. The transistor is made of germanium of the time and the sensitive relay is according to the supply voltage.
