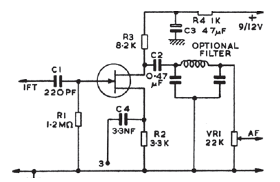
Intended for SSB and CW reception, this circuit was found in old English documentation. The transistor can be any general purpose JFET.

Intended for SSB and CW reception, this circuit was found in old English documentation. The transistor can be any general purpose JFET.
