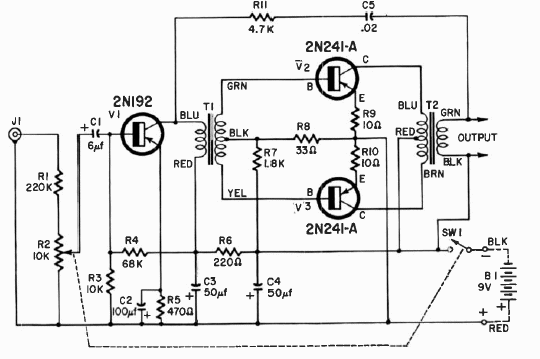
Found in a 1966 publication, this circuit has fractional watts of power, serving as a general-purpose bench amplifier. The transistors are germanium types of the time.

Found in a 1966 publication, this circuit has fractional watts of power, serving as a general-purpose bench amplifier. The transistors are germanium types of the time.
