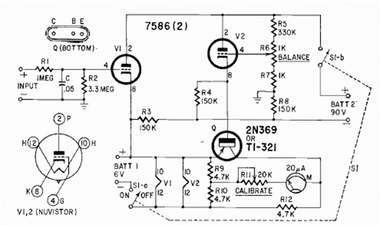
We found this circuit in a Radio Electronics from December 1963. The circuit combines valves and transistors and has a high input resistance. The circuit is powered by two batteries.
This circuit was found in a National Semiconductor manual from the 1980s. The integrated circuits used...
This circuit was found in Motorola documentation from 1968. Transistors can be modern equivalents, just...
This circuit was obtained from an English documentation, with the purpose of carrying out the...