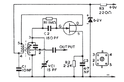
This oscillator for receiving SSB signals is intended for receivers with IF of 455 kHz. The circuit is from an English documentation and the coil is a common radio IF.

This oscillator for receiving SSB signals is intended for receivers with IF of 455 kHz. The circuit is from an English documentation and the coil is a common radio IF.
