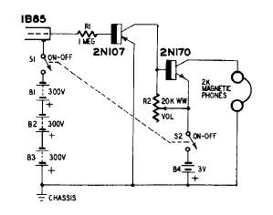
This radiation detector was found in an American publication from the 60's. The circuit uses a germanium transistor and a Geiger tube powered by a very high voltage.

This radiation detector was found in an American publication from the 60's. The circuit uses a germanium transistor and a Geiger tube powered by a very high voltage.
