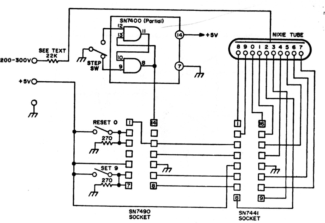
This is an old test circuit for integrated TTL counters, feeding a Nixie tube, common at the time. The circuit is from the 90's, not being given the power supply.
This adjustable frequency circuit was found in December 1986, Radio Electronics magazine. The base...
The source of the figure was found in a 1981 magazine and is recommended for the experimenter's bench. The...
Capacitors C2, C3 and C4 determine the frequency of this simple oscillator. Transistor can be...