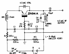
This 4.5 MHz oscillator, or according to the crystal, was found in American documentation from the 60's. The transistor is germanium of the time and the resonant circuit must be according to the frequency.

This 4.5 MHz oscillator, or according to the crystal, was found in American documentation from the 60's. The transistor is germanium of the time and the resonant circuit must be according to the frequency.
