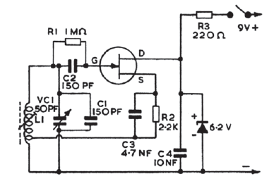
This circuit was found in old English documentation. The coil must match the tuned range. The transistor can be any general purpose JFET.

This circuit was found in old English documentation. The coil must match the tuned range. The transistor can be any general purpose JFET.
