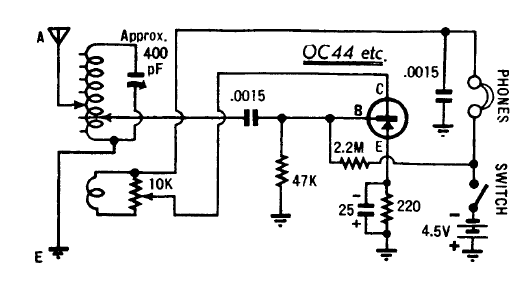
Found in a publication from the 60's, this circuit makes use of germanium transistors of the time. The headphones must be at least 2k ohms impedance. Note the bridging of terminals of the time.

Found in a publication from the 60's, this circuit makes use of germanium transistors of the time. The headphones must be at least 2k ohms impedance. Note the bridging of terminals of the time.
