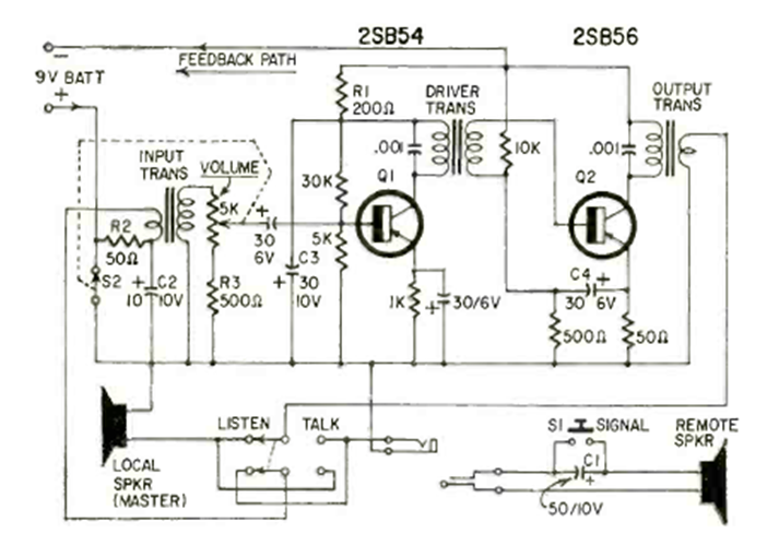
This wired intercom circuit was found in a March 1965 Radio Electronics. The circuit uses two transistors and the maximum distance between stations depends on the loss in the wires. Cables do not need to be shielded.
This wired intercom circuit was found in a March 1965 Radio Electronics. The circuit uses two transistors and the maximum distance between stations depends on the loss in the wires. Cables do not need to be shielded.