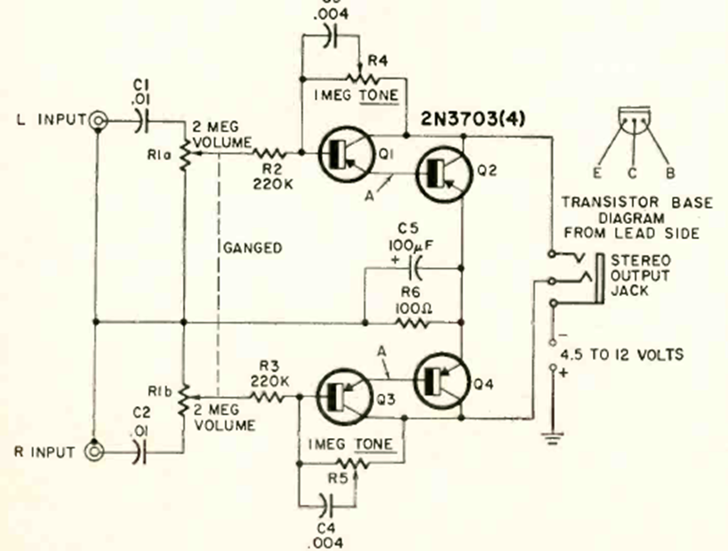
We found this circuit in the December 1968 issue of Radio Electronics magazine. The circuit is used with high-impedance magnetic headphones. The transistors are from that time.
The indicator instrument of this transistor tester, from an Argentine publication of the 1970s,...
The circuit below is suggested by National Semiconductor in its 1994 Linear Applications Handbook. The...
This well-designed bistable circuit was found in a 1970s documentation. Transistors can be current...