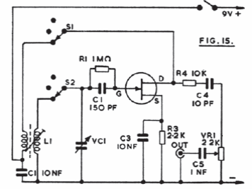
The range of generated signals depends on coil L1. The circuit was found in old English documentation. The transistor can be any general purpose JFET.

The range of generated signals depends on coil L1. The circuit was found in old English documentation. The transistor can be any general purpose JFET.
