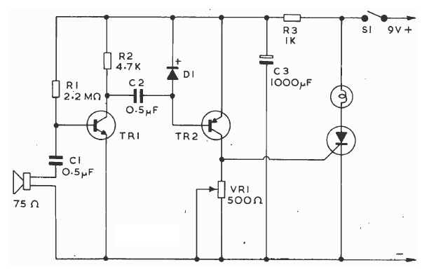
This sonic, sound or vox switch uses common SCR and transistors can be BC548 or equivalent. The microphone is a small, medium impedance speaker.

This sonic, sound or vox switch uses common SCR and transistors can be BC548 or equivalent. The microphone is a small, medium impedance speaker.
