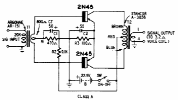
This low power, class A circuit uses two old germanium transistors. The circuit was found in an American publication from the 50's. The input impedance is 20k.

This low power, class A circuit uses two old germanium transistors. The circuit was found in an American publication from the 50's. The input impedance is 20k.
