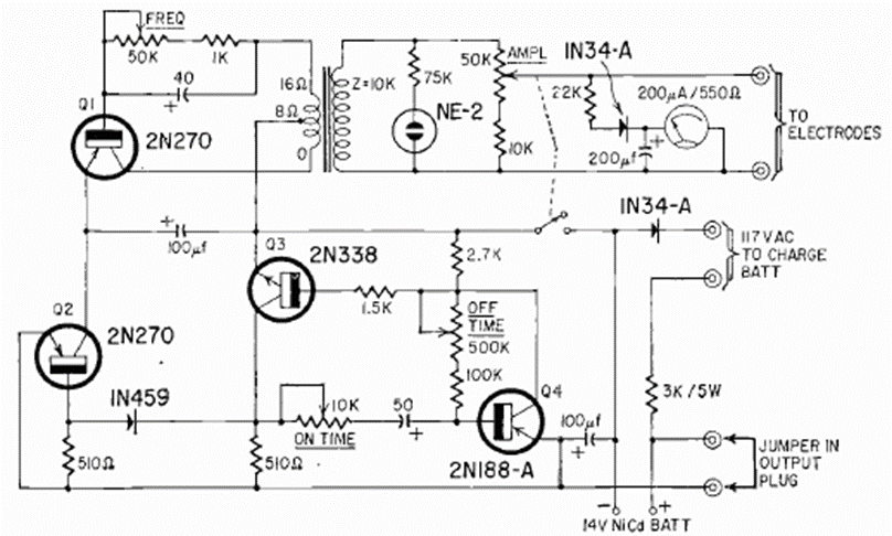
In fact, this circuit found in a Radio Electronics from November 1964 is a high voltage generator whose purpose is to excite muscles through electrodes. The circuit is powered by a battery and the transformer determines the maximum excitation voltage, adjusted by a potentiometer.




