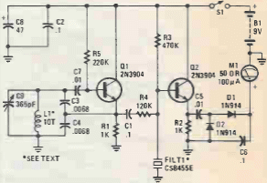
This circuit, found in a Popular Electronics from 1992, is based on an oscillator and a crystal filter. The circuit uses general purpose transistors. The oscillator coil depends on the filter.

This circuit, found in a Popular Electronics from 1992, is based on an oscillator and a crystal filter. The circuit uses general purpose transistors. The oscillator coil depends on the filter.
