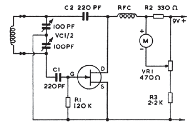
This drain dip oscillator was found in an old English documentation. The JFET can be of any type and the coil will determine the oscillation frequency.

This drain dip oscillator was found in an old English documentation. The JFET can be of any type and the coil will determine the oscillation frequency.
