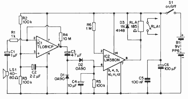
This sonic switch, sound relay or simply vox uses a medium impedance speaker as a microphone. The circuit is from the 90's and the relay must be type according to the supply voltage.

This sonic switch, sound relay or simply vox uses a medium impedance speaker as a microphone. The circuit is from the 90's and the relay must be type according to the supply voltage.
