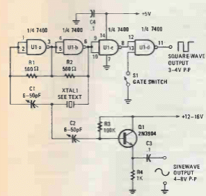
This TTL oscillator was found at Popular Electronics in 1992. It provides both sinusoidal and square signals. It must be powered with 5V.

This TTL oscillator was found at Popular Electronics in 1992. It provides both sinusoidal and square signals. It must be powered with 5V.
