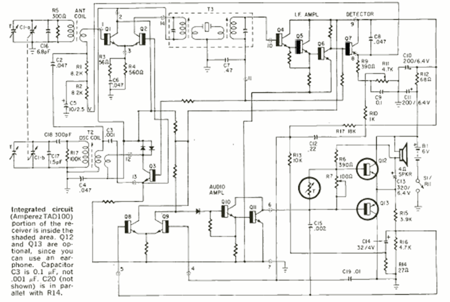
This is one of the first radios with an integrated circuit. The circuit is from a Radio Electronics from November 1969. The circuit is powered by a 9 V battery.
This circuit with the ULN3784B appeared in the October 1984 issue of Radio Electronics magazine. It can...
Using a CA3059 this circuit was found in the July 1995 Electronics Now magazine. The triac must be...
This circuit is from a 1966 General Electric documentation. The circuit applies to sensitive SCRs for...