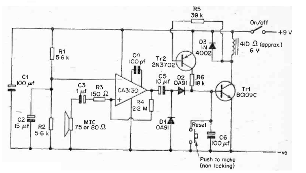
This is the version of the previous circuit with a locking system. The supply voltage is according to the relay. The integrated circuit is the same as the previous circuit, a CA3130. The circuit is from an English publication from 1977.

This is the version of the previous circuit with a locking system. The supply voltage is according to the relay. The integrated circuit is the same as the previous circuit, a CA3130. The circuit is from an English publication from 1977.
