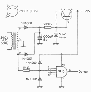
Found in an English documentation, this circuit provides a 50 Hz signal according to the local network and is at the same time a 5 V x 100 mA power supply. Note: wrong connection in the transistor collector.

Found in an English documentation, this circuit provides a 50 Hz signal according to the local network and is at the same time a 5 V x 100 mA power supply. Note: wrong connection in the transistor collector.
