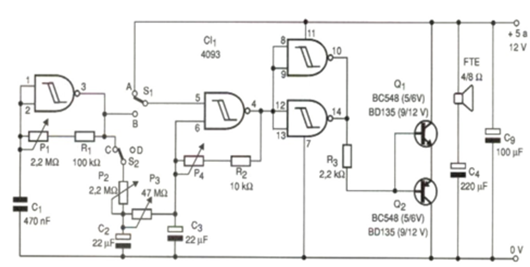
It is an interesting toy containing several potentiometers and switches, allowing children to create the most diverse sound effects. The complete circuit is given in the figure. This circuit can also be used at parties and radio stations to create some effects or for calls: in this circuit we have two interdependent oscillators formed around two of the 4093's NAND gates. The first oscillator generates intermittences that are controlled by P, As switches S1 and S2 apply the signal from this oscillator to the next oscillator, which generates an audio tone whose frequency is controlled by P4. When switch S2 is in position C, the signal from this oscillator passes through two other potentiometers P2 and P3, which form a network capable of controlling the modulation of the second oscillator. Adjusting all potentiometers in combination makes it possible to create the most diverse types of sounds. The final signal obtained is digitally amplified by the other two ports of the 4093 and applied to a power stage with complementary transistors. This step delivers a good audio signal to a small speaker. The circuit can be powered with voltages from 6 V, obtained from four batteries. For higher voltage, a power supply must be used, and the transistors must be replaced with those indicated in the diagram, being mounted on heat sinks.




