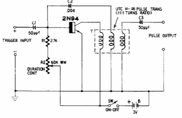
This circuit was found in an American publication from the 60's. The transistor is made of germanium. The direction of the windings of the coils is fundamental for the operation of the circuit.

This circuit was found in an American publication from the 60's. The transistor is made of germanium. The direction of the windings of the coils is fundamental for the operation of the circuit.
