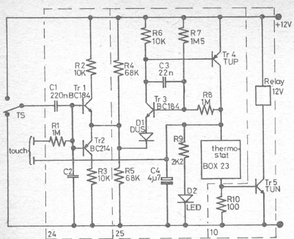
This mechanical option touch switch was found in an old English documentation. Transistors may be modern equivalents. The activation is done with a relay.

This mechanical option touch switch was found in an old English documentation. Transistors may be modern equivalents. The activation is done with a relay.
