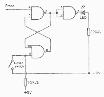
This TTL circuit with the 7400 serves as a pulse indicator. It must be supplied with a voltage of 5 V.
The circuit is from the National Semiconductor Linear Applications Handbook published in 1994. The...
April 2017 - New Texas Instruments DRV8x brush motor drivers for 1.7 to 8 A currents and voltages...
The indicator for this circuit is a mini buzzer with a 1.5 V oscillator. The circuit can also be...