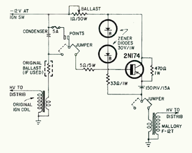
For cars that had the positive pole of the battery in the chassis, Radio Electronics magazine from December 1964 suggests this assisted ignition circuit. The transistor is power. The circuit is for contact breaker cars.

For cars that had the positive pole of the battery in the chassis, Radio Electronics magazine from December 1964 suggests this assisted ignition circuit. The transistor is power. The circuit is for contact breaker cars.
