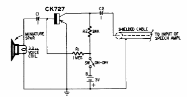
The purpose of this circuit is to adapt a common speaker to function as a microphone. The circuit is from a 60's documentation and the transistor is made of germanium.

The purpose of this circuit is to adapt a common speaker to function as a microphone. The circuit is from a 60's documentation and the transistor is made of germanium.
