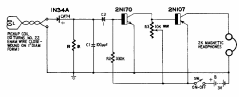
This circuit is from an American publication from the 1960s. The circuit monitors modulated transmissions from a nearby transmitter. The transistor is germanium.

This circuit is from an American publication from the 1960s. The circuit monitors modulated transmissions from a nearby transmitter. The transistor is germanium.
