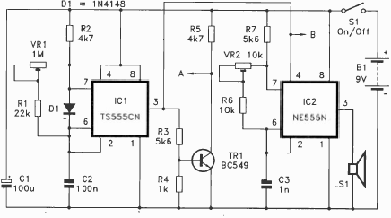
We found this circuit in an English documentation from 1995. The circuit makes use of common components. The transducer is high impedance ultrasonic.

We found this circuit in an English documentation from 1995. The circuit makes use of common components. The transducer is high impedance ultrasonic.
