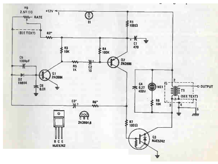
This circuit generates pulses at a frequency that can be adjusted by a potentiometer. The circuit is from an old Popular Electronics. The transformer can be a flyback TV transformer or automobile ignition coil.

This circuit generates pulses at a frequency that can be adjusted by a potentiometer. The circuit is from an old Popular Electronics. The transformer can be a flyback TV transformer or automobile ignition coil.
