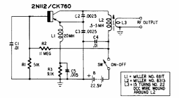
This circuit was found in an American transistor book from the 50's. The indicated transistors are germanium types of the time.

This circuit was found in an American transistor book from the 50's. The indicated transistors are germanium types of the time.
