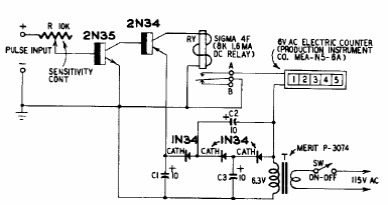
This circuit was found in an American book on transistors from the 60's. The transistors are germanium of the time, and the counter is of the electromechanical type.

This circuit was found in an American book on transistors from the 60's. The transistors are germanium of the time, and the counter is of the electromechanical type.
