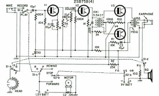
This is an audio amplifier typical of an old tape recorder. The circuit is from a Radio Electronics from November 1952. Note the use of two batteries for power, one for the motor and the other for the amplifier.

This is an audio amplifier typical of an old tape recorder. The circuit is from a Radio Electronics from November 1952. Note the use of two batteries for power, one for the motor and the other for the amplifier.
