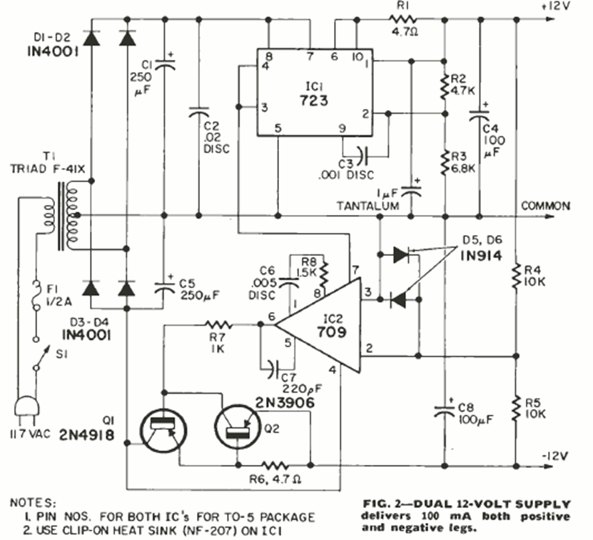
This circuit was obtained from the September 1971 issue of Radio Electronics magazine. The 709 is an operational amplifier of the time. The current is 100 mA, and the symmetrical voltage is 12 V.
This circuit was obtained from the September 1971 issue of Radio Electronics magazine. The 709 is an operational amplifier of the time. The current is 100 mA, and the symmetrical voltage is 12 V.