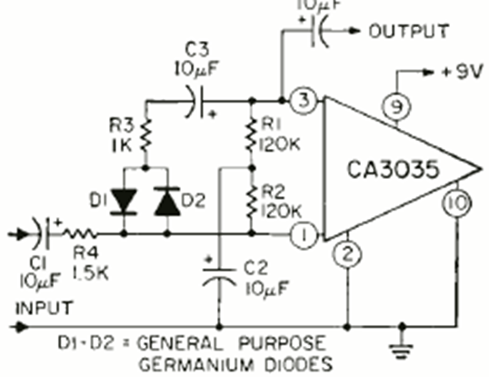
In this circuit the gain decreases as the input signal intensity increases. The circuit is from a Radio Electronics magazine from February 1970. The integrated circuit is from RCA.

In this circuit the gain decreases as the input signal intensity increases. The circuit is from a Radio Electronics magazine from February 1970. The integrated circuit is from RCA.
