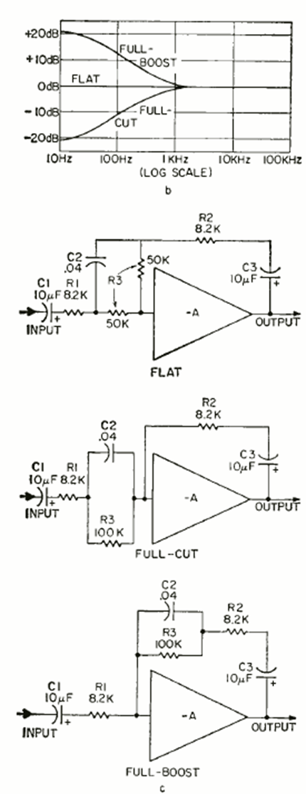
We found this circuit in the February 1970 issue of Radio Electronics Magazine. It uses an RCA operational amplifier released at the time. Note the curves obtained in each case.

We found this circuit in the February 1970 issue of Radio Electronics Magazine. It uses an RCA operational amplifier released at the time. Note the curves obtained in each case.
