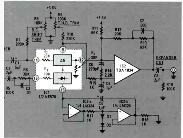
Indicated for stereophonic sound applications, this circuit was found in the April 1983 issue of Radio Electronics magazine. The indicated circuit is the NE570, launched at the time.
This circuit is from an 80's documentation. The transistor can be any general purpose PNP and the...
This powerful pushbutton uses a power MOSFET. We found it in a Popular Electronics magazine from...
This shield circuit for lamps and other charges was found in a Popular Electronics from the 90's....