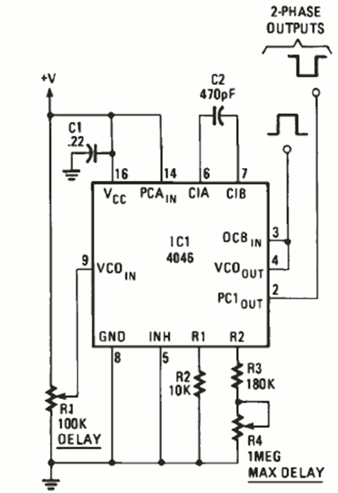
This monostable multivibrator with signals in phase opposition was found in October 1986 Radio Electronics magazine. The timing is given by the capacitor C1 which can be changed.

This monostable multivibrator with signals in phase opposition was found in October 1986 Radio Electronics magazine. The timing is given by the capacitor C1 which can be changed.
