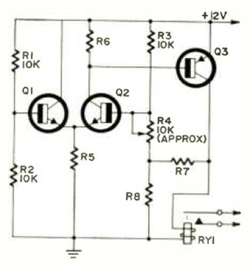
This circuit accelerates the tripping of a relay when energized. The circuit uses the CA3018 released at the time of the circuit's publication in Radio Electronics magazine in November 1970.

This circuit accelerates the tripping of a relay when energized. The circuit uses the CA3018 released at the time of the circuit's publication in Radio Electronics magazine in November 1970.
