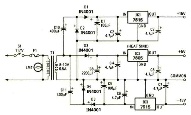
To power circuits with operational and TTL signals, the Radio Electronics magazine of March 1978 recommends this power supply. The maximum current is 1 A; integrated circuits must be equipped with heat sinks.
To power circuits with operational and TTL signals, the Radio Electronics magazine of March 1978 recommends this power supply. The maximum current is 1 A; integrated circuits must be equipped with heat sinks.