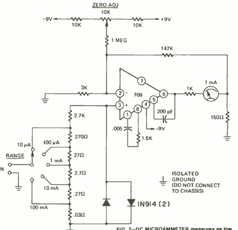
Using a 709 integrated circuit this circuit was found in the June 1972 issue of Radio Electronics magazine. More modern operational equivalents can be used. The power supply is symmetrical.
This oscillator can be used to generate sinusoidal signals from less than 1 Hz to close to 20 kHz....
We found this circuit in a 2003 documentation. The purpose is to make the player choose one or two...
This circuit was found in a European publication from the 1980s. The operational amplifier is not...