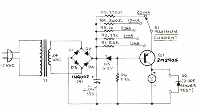
The purpose of this circuit, which we found in the November 1986 Radio Electronics issue, is to determine the voltage across a zener diode. Several test currents can be selected.
This circuit can operate with signals up to 60 MHz using the indicated operational. We found it in...
This circuit takes advantage of the noise generated at the reverse biased junction of a germanium...
Equivalent transistors can be used on this 80's circuit. Any general purpose PNP transistor can work...