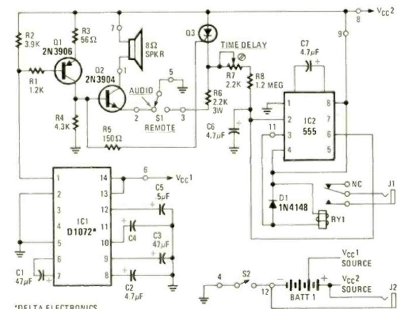
We found this circuit in April 1979 Radio Electronics magazine. The circuit is based on the 555 and an integrated circuit of the time, including the audible warning and the activation of a relay.
We found this test circuit in a March 1967 Radio Electronics. The circuit uses a zener-regulated supply and...
We found this circuit in a 1995 publication. It applies to transceivers in the citizen's range (11...
The figure shows how to associate flip-flops in a shift register to obtain a lower frequency...