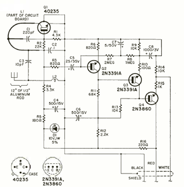
We found this circuit for an anti-theft radar that operates at 400 MHz in a Radio Electronics from June 1970. The circuit consists of an oscillator with transistors from the time. It was designed to be placed in a car.

We found this circuit for an anti-theft radar that operates at 400 MHz in a Radio Electronics from June 1970. The circuit consists of an oscillator with transistors from the time. It was designed to be placed in a car.
