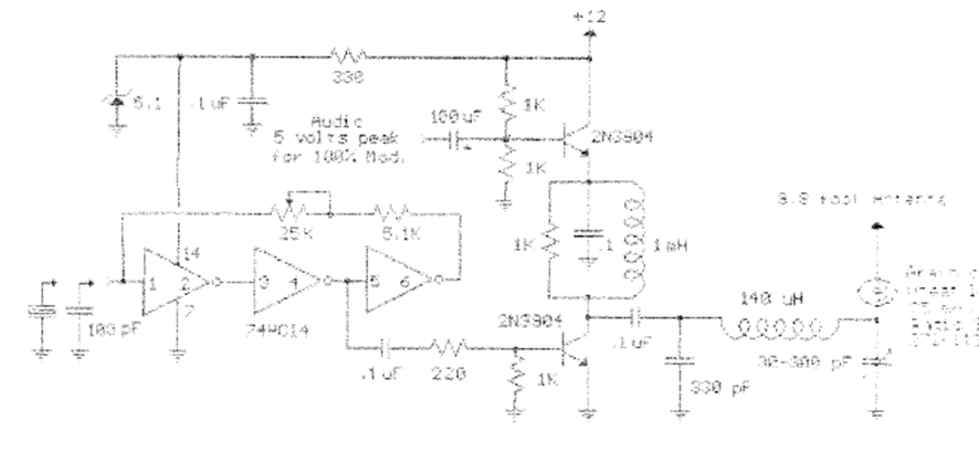
The quiescent current of the small transmitter is around 20 mA. The transmission frequency depends on the coil and can be between the medium wave and short-wave bands. The circuit is from documentation from the 1980s. The power is around 100 mW
The quiescent current of the small transmitter is around 20 mA. The transmission frequency depends on the coil and can be between the medium wave and short-wave bands. The circuit is from documentation from the 1980s. The power is around 100 mW